discus

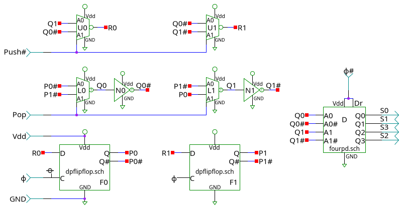
sp.sch schematic

sp.sch

Gates in sp.sch

dpflipflop selis seli nots fourpd