discus

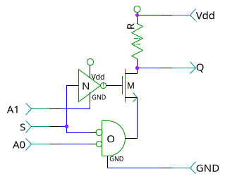
selis.sch schematic

selis.sch

Gates in selis.sch

nots norod