discus

bit.sch schematic

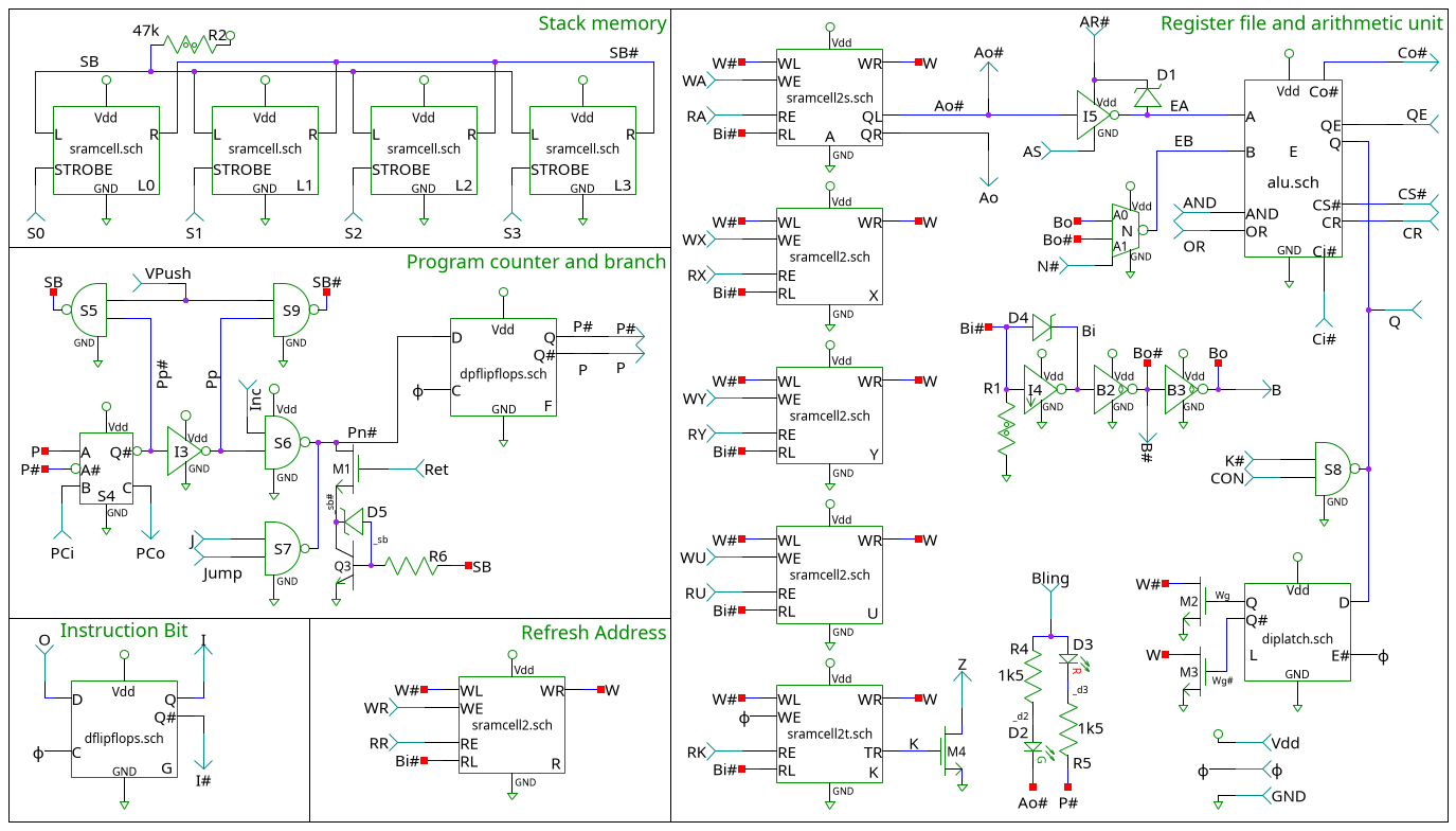
bit.sch

Gates in bit.sch

alu sramcell2 sramcell2s not sramcell dpflipflops dflipflops sramcell2t nandod notb nand cnot seli halfadd diplatch