discus

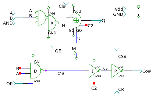
alu.sch schematic

alu.sch

Gates in alu.sch

nand1or3 xor2g nand nots