discus

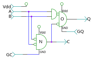
xor2g.sch schematic

xor2g.sch

Gates in xor2g.sch

nor nor1and