discus

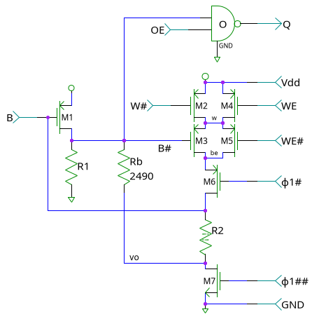
dramio.sch schematic

dramio.sch

Gates in dramio.sch

nandod